近日,广西农业科学院甘蔗抗逆与宜机化育种团队刘昔辉研究员和韦金菊副研究员联合中国热科院甘蔗中心,在国际农林科学领域知名期刊《Industrial Crops & Products》(中科院一区TOP期刊,IF=6.2)上发表了题为“Sugarcane resistance to Xanthomonas albilineans was driven by m⁶A methylation-mediated defense reprogramming”的研究论文。由Xanthomonas albilineans引起的甘蔗白条病,是广西产区造成甘蔗产量锐减的毁灭性细菌病害。该研究首次绘制了甘蔗应答白条病菌感染的全转录组m⁶A甲基化图谱,揭示了m⁶A修饰通过重编程防御基因表达来调控甘蔗抗病性的机制,为甘蔗抗病分子育种提供了全新的视角和潜在靶点。

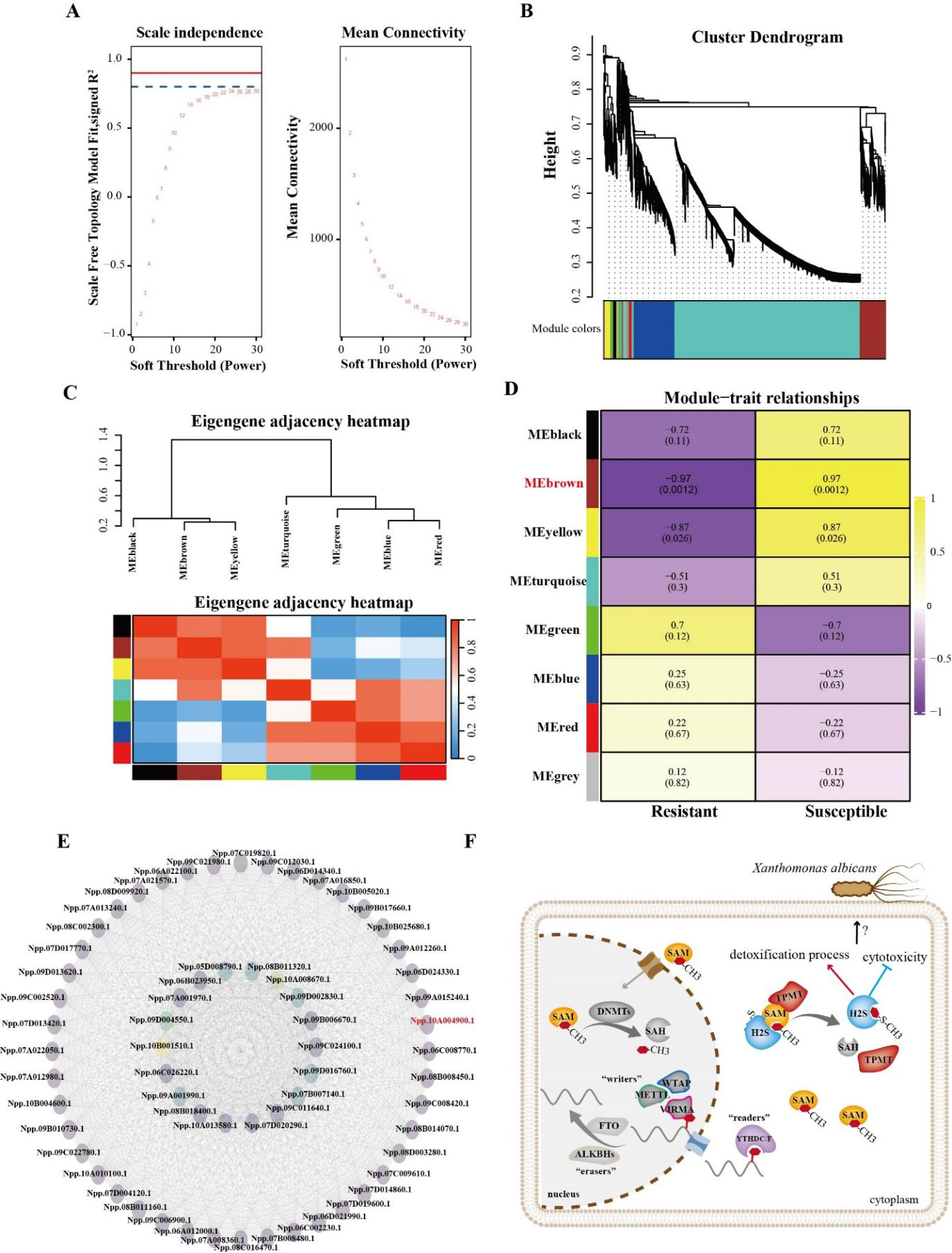
RNA的N⁶-甲基腺苷(m⁶A)修饰,在植物逆境响应中扮演重要角色,但这种动态修饰是否如何参与甘蔗抵御白条病的“攻防战”,一直是未解之谜。研究团队以甘蔗栽培种和甘蔗近缘属河八王的杂交F1代群体为基础,筛选出对白条病菌(Xa-GX1菌株)具有显著抗性差异的两个株系:抗病材料NSF1-R15和感病材料NSF1-S06。为了探究m⁶A修饰在抗白条病过程中的作用,团队对健康和接种病菌后的两个甘蔗株系进行了甲基化RNA免疫沉淀测序(MeRIP-seq)和转录组测序(RNA-seq)的联合分析,进而绘制甘蔗m⁶A全景图谱。在白条病菌侵染后,NSF1-S06中发生m⁶A修饰的基因数量显著增加,且高表达基因中发生m⁶A修饰的比例更高。甲基化与转录的“九象限”联合分析发现差异化基因显著富集在植物-病原互作、MAPK信号通路、mRNA监控等与免疫密切相关的调控通路上。通过WGCNA分析,筛选到一个m⁶A修饰调控的非典型甲基化修饰酶-硫嘌呤S-甲基转移酶(TPMT)与甘蔗抗白条病紧密相关(图1)。TPMT利用S-腺苷甲硫氨酸(SAM)作为甲基供体,催化含硫化合物的甲基化,参与硫代葡萄糖苷(GLs)和谷胱甘肽(GSH)的代谢,而这些物质正是植物防御反应中的重要成员。TPMT的发现,为理解植物中非典型甲基化修饰酶在免疫调控中的功能打开了新窗口。

图1 基因m6A修饰水平与甘蔗抗病性的WGCNA相关性分析
热带作物生物育种全国重点实验室/中国热科院生物所科研骨干赵婉莹助理研究员和广西农业科学院南亚热带农业研究所李海碧助理研究员为该论文共同第一作者;广西农业科学院甘蔗研究所刘昔辉研究员、韦金菊副研究员与中国热科院生物所吴期滨青年研究员为共同通讯作者。该研究得到了中国热科院甘蔗中心主任阙友雄研究员的悉心指导。该研究获得了广西自然科学基金、广西重点研发计划、国家自然科学基金、中国热带农业科学院科技创新团队和国家糖料产业技术体系等项目的资助。
甘蔗所 韦金菊供稿/供图
一审一校: 黄东亮
二审二校:薛臣艺
三审三校:陆炳强


